Am 11.12.2024 begann der Prozess gegen Boris Riek, Dimitrios M, und Pamela M. vor dem Amtsgericht Osnabrück wegen Insolvenzverschleppung. Am 29.09.2025 folgt jetzt die Fortsetzung. Mehrere Termine sind angesetzt. Kurz nach 9:00 Uhr beginnt die Verhandlung. Für 11:00 Uhr sind 7 Zeugen geladen. Man hat wohl einiges vor. Bedingt durch die lange Unterbrechung beginnt die Verhandlung mit den Fragen zu den persönlichen Verhältnissen der Angeklagten. Boris Riek macht Angaben, Pamela N. und Dimitros M. machen keine Angaben.
Die Anklage
Insgesamt geht es um 5 Straftaten. Der Hauptvorwurf ist die Insolvenzverschleppung. Nach § 15a InsO (Antragspflicht bei juristischen Personen und rechtsfähigen Personengesellschaften) hätte der Geschäftsführer ohne schuldhaftes Zögern spätestens drei Wochen nach Eintritt der Zahlungsunfähigkeit oder sechs Wochen nach Eintritt der Überschuldung einen Antrag auf Eröffnung des Insolvenzverfahrens stellen müssen. Boris Riek sei faktischer Geschäftsführer gewesen. Weiterhin habe es keine ordnungsgemäße Buchführung gegeben. Es sollen Mitarbeiter eingestellt worden sein, obwohl klar gewesen sei, dass die Gehälter nicht mehr hätten gezahlt werden können.
Die Beweisaufnahme
Boris Riek gibt an nie faktischer Geschäftsführer gewesen zu sein. Der Vorwurf sei konstruiert. Es liege keine Straftat vor. „Wir sind die Opfer von Straftaten!“ erklärt Boris Riek. Er wirft dem Staatsanwalt vor [in diese Richtung] nicht ermittelt zu haben.
Die Einlassung
Der Verteidiger verliest dann eine Einlassung für die ebenfalls angeklagte Pamela M., die er zuvor dem Gericht hat zukommen lassen. Diese Einlassung soll einen größeren Gesamtzusammenhang herstellen und beschreibt quasi Aufstieg und Niedergang.
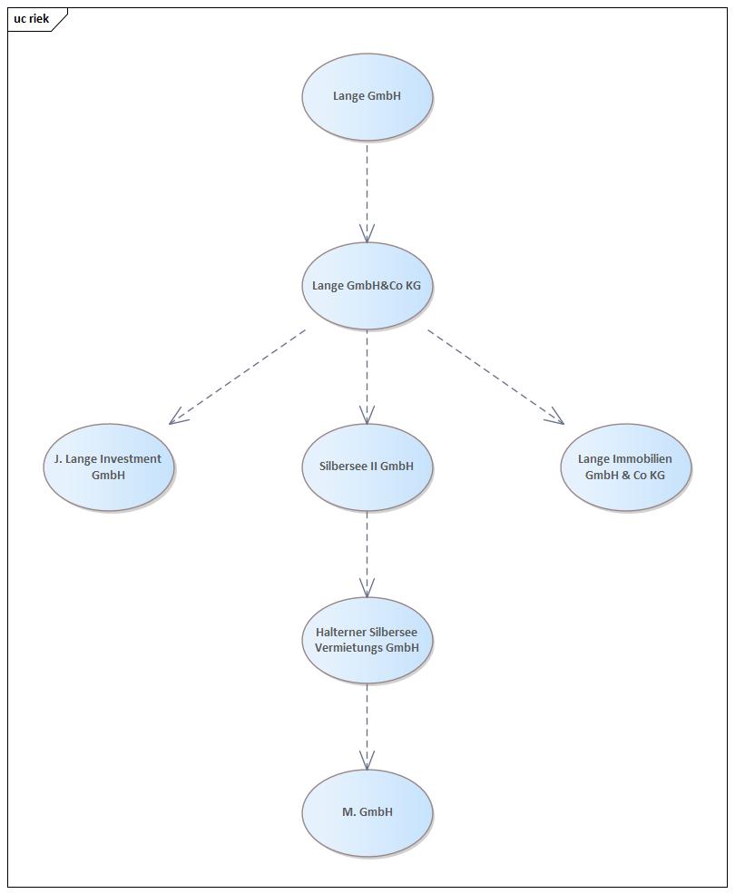
Der Aufstieg
Es beginnt mit dem 1982 verstorbenen Kaufmann Josef Lange, der in Münster ein Möbelhaus betrieb. Die Erbengemeinschaft, eine GbR, hat dessen Vermögen [ursprünglich ein Grundstück mit Gebäude] innerhalb der Lange GmbH & Co. KG. verwaltet. Persönlich haftender Gesellschafter sei die Lange GmbH gewesen. Als Geschäftsführer der Lange GmbH sei auf Empfehlung der Sparkasse Münsterland Ost Marcus F. eingesetzt worden, so die Einlassung. Das Grundstück mit Gebäude sei nach einem Umbau verkauft worden, so dass ein Vermögen von etwa 10 Millionen EUR übrig blieb. Diese 10 Millionen EUR seien dann in drei neu gegründete Tochterfirmen der Lange GmbH & Co. KG investiert worden.
- Lange Immobilien GmbH & Co. KG
Die Lange Immobilien GmbH & Co. KG habe ein Gebäude in Bremen [das ehemalige STUBU] für etwa 3,2 Millionen EUR erworben. - Silbersee II GmbH
Die Silbersee II GmbH habe die Halterner Silbersee Vermietungs GmbH erworben also einen bestehenden Geschäftsbetrieb übernommen. [Die Halterner Silbersee Vermietungs GmbH hat die Gastronomie und die Parkplätze am Silbersee II in Haltern betrieben.] - J. Lange Investment GmbH
Die J. Lange Investment GmbH habe in Aktien investiert
Für das Projekt „Aspasia – Das Familienrestaurant“ sei die M. GmbH gegründet worden. Es sei klar gewesen, dass die M. GmbH als Startup zunächst keine Gewinne erwirtschaften würde. Die Finanzierung sollte durch die Gewinne der Halterner Silbersee Vermietungs GmbH erfolgen. So habe die Silbersee II GmbH einen Pachtvertrag für die Räumlichkeiten des Aspasia [M. GmbH] geschlossen und die Räumlichkeiten wiederum an die M. GmbH untervermietet. Die Halterner Silbersee Vermietungs GmbH habe der M. GmbH ein in Teilen abrufbares Darlehen in Höhe von 1 Million EUR zur Verfügung gestellt. Bis zum Zeitpunkt der Einstellung des Geschäftsbetriebs der M. GmbH seien erst 526.000EUR des Darlehens abgerufen worden.

Der Niedergang
Die Gewinne der Halterner Vermietungs GmbH hätten allerdings in der Zeit nicht zu den Umsätzen gepasst. Daraufhin habe Boris Riek eine „Orange Wirtschaftsprüfung“ durch die Wirtschaftsprüfungsgesellschaft EY veranlasst. Geprüft worden seien sowohl die Hauptgesellschaft als auch die Tochterfirmen. Auf Empfehlung von EY sollte vor Abschluss der forensischen Untersuchungen keine Bilanzierung vorgenommen werden. Ordnungsgelder wegen nicht abgegebener Bilanzen sollten akzeptiert werden.
Die Konsequenz
Maßgeblich für die wirtschaftliche Bewertung der M. GmbH und damit der Insolvenzreife sei also nicht das Ergebnis der eigenen Geschäftstätigkeit, sondern die Werthaltigkeit des erhaltenen Darlehens der Halterner Silbersee Vermietungs GmbH. [Die M. GmbH ist also wohl vom Schicksal der Halterner Silbersee Vermietungs GmbH vollständig abhängig gewesen.]
Anfang März 2023 sei dann klar gewesen, dass die Halterner Silbersee Vermietungsgesellschaft das Darlehen nicht weiter auszahlen könne. Damit sei der Insolvenzantrag innerhalb der gesetzlichen Frist nach definitiver Kenntnis der Insolvenzreife gestellt worden.
Sämtliche Einnahmen und Ausgaben für die M. GmbH seien über ein digitales Kassensystem abgewickelt worden, auf das die Steuerberater Zugriff gehabt hätten. Die Nichtabgabe von Steuererklärungen und Bilanzen beruhe auf der Empfehlung von EY. Eine Strafbarkeit gemäß § 283 Abs. 1 Nr. 5 StGB (Bankrott) setze eine Kausalität zwischen unübersichtlich geführten Handelsbüchern und der Überschuldung oder Zahlungsunfähigkeit voraus. Der Eintritt der Zahlungsunfähigkeit habe hier absolut nichts mit der Buchführung zu tun.
Die Belegschaft der M. Gmbh sei laufend über die wirtschaftliche Situation der M. GmbH informiert worden. Eine Täuschung habe nicht stattgefunden.
Das Rechtsgespräch
Es folgt ein länger dauerndes Rechtsgespräch der Rechtsanwälte mit Richter und Staatsanwalt im Beratungszimmer. Im Anschluss wird der Wahlverteidiger von Pamela M. als Pflichtverteidiger zugeordnet.
Die Einstellung des Verfahrens
Der Staatsanwalt erkennt die Halterner Silbersee Vermietungs GmbH als Dreh- und Angelpunkt für das Geschehen und regt eine Einstellung des Verfahrens nach § 153a StPO Abs. 2 (Absehen von der Verfolgung unter Auflagen und Weisungen) an. Es sollen Zahlungen an gemeinnützige Vereinigungen gezahlt werden.
Boris Riek 2.500EUR
Dimitros M. 2.500EUR
Pamela M. 1.000EUR
Der Richter spricht von einem atypischen Fall in Bezug auf das Startup, dass zunächst keine Gewinne erwirtschaften muss und dem noch nicht vollständig abgerufenem Darlehen. Auch spricht er von einem Strudel des Untreuegeschehens. Normalerweise gäbe es in einem Fall von Insolvenzverschleppung keine Einstellung des Verfahrens.
Sollten die Angeklagten die Beträge innerhalb von 6 Monaten vollständig zahlen ist das Verfahren eingestellt. Wird die Auflage nicht erfüllt, kann das Verfahren allerdings fortgesetzt werden. Die Einstellung stellt kein Schuldeingeständnis dar! Die Unschuldsvermutung bleibt bestehen.
Disclaimer
Trotz sorgfältiger Recherche lassen sich Fehler nicht zu 100% ausschließen. Bitte senden Sie ggf. eine E-Mail an hdt@gluon.press, so dass wir eine Korrektur vornehmen können. Wir weisen ausdrücklich darauf hin, dass im Ermittlungsverfahren die Unschuldsvermutung gilt. Dessen Einleitung bedeutet nicht, dass der strafrechtliche Vorwurf tatsächlich zutrifft.
Quelle
Der Autor im Gerichtssaal.





